
解放日报·上观新闻记者调查发现,随着AI修图日渐普及,“照片”变“照骗”的现象也越发明显。就旅游市场而言,过度修饰的“照骗”频频出现在住宿预订环节。尤其在民宿市场,“AI修图教程-‘照骗’揽客”俨然成为了一条灰色产业链。

4月1日,央视曝光保健品品牌“澳洲优想益”臆造国外产地、伪造品牌布景,所谓墨尔本工场实为汽修厂,产物实为国内代工坐褥。
事件发酵后,优想益抖音、天猫等官方旗舰店全线歇业,多部门已同步进驻开展拜访。

优想益声明:已断绝协作并告状
运营处于崩溃角落
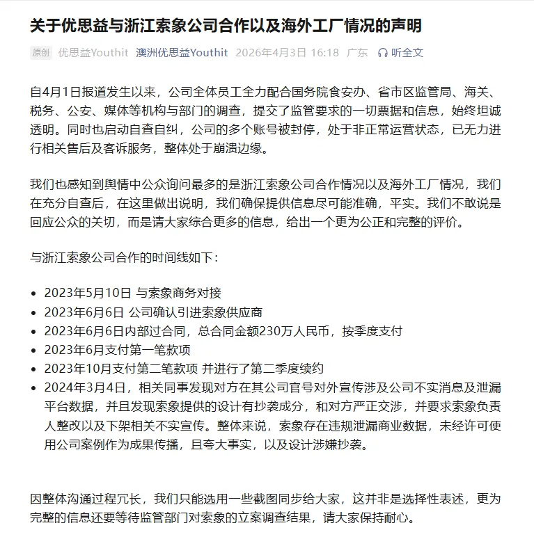
4月3日,优想益发布对于优想益与浙江索象公司协作以及国外工场情况的声明,全文如下:
自4月1日报谈发生以来,公司全体职工全力配合国务院食安办、省市区监管局、海关、税务、公安、媒体等机构与部门的拜访,提交了监管要求的一切单子和信息,恒久坦诚透明。同期也启动自查自纠,公司的多个账号被封停,处于非正常运营景况,已无力进行关系售后及客诉就业,举座处于崩溃角落。
咱们也感知到舆情中公众盘问最多的是浙江索象公司协作情况以及国外工场情况,咱们在充分自查后,在这里作念出阐明,咱们确保提供信息尽可能准确,平实。咱们不敢说是恢复公众的怜惜,而是请众人概括更多的信息,给出一个更为公正和完好的评价。
优想益于2023年5月启动与索象公司来去,6月谨慎签约,条约总金额230万东谈主民币,按季度付款。
2024年3月,优想益发现索象公司在其官方宣传中表露了优想益的营业数据(如小红书布局数据),使用未经授权的案例进行夸大宣传,何况其提供的策画涉嫌抄袭。交流明,索象公司未进行灵验整改。
2025年6月,优想益发现索象公司仍在公众号发布空幻案例著作,立地通过讼师取证并交流要求删除。因索象公司未完成条约商定的就业,且存在表露阴私、舛错宣传等步履,优想益于2024年3月5日谨慎坑诰暂停协作、就未完成部分退款的要求,但被索象断绝。最终,优想益于2024年3月15日汇总损失清单,断绝协作,并已向对方发出讼师函,启动告状设施。
优想益声明,公司自2016年以来耐久亏空,仅在2023年完了单年盈利,2024年及2025年举座为微利景况(利润介于5%-10%之间),咫尺公司举座处于亏空。
此外,声明谨慎列出了自2016年起与各家国外工场启动协作的技术,包括澳大利亚的Homart、Ferngrove、Vitex、Labceuticals,韩国的Kolmar、Novarex,以及新西兰的Ora等。咫尺优想益在售的27款产物中:
18款产自澳大利亚,属于在澳大利亚颐养商品惩办局(TGA)注册的“赞助药物”。
1款产自澳大利亚,属于无需TGA注册的食物(黄盒子蜂蜜)。
6款产自韩国。
2款产改过西兰。

值得防御的是,保健品真实是达东谈主主播带货佣金最高的品类,据业内东谈主士显现,“一般在50%起步,有的能到80%”。
海量达东谈主牵涉
选品机制难以识别“假洋牌”
据了解,此前,央视曝光“澳洲优想益”涉嫌舛错宣传,其声称的“澳洲原装入口”实为国内坐褥,所谓澳大利亚注册地址实为汽修厂,激发畴前关注。据央视报谈,这款产物的营销筹办是由杭州索象营销筹办有限公司负责的,杭州索象营销筹办有限公司负责东谈主称,“咱们作念的‘优想益’,2026配资平台说白了这是广州的一家公司,产物亦然广州的,仅仅咱们把它包装成了澳洲的。咱们定位的是澳洲精确养分,咫尺作念成平台第一了,一年卖260万瓶”。
对于“澳洲优想益”堪称入口,实为国内坐褥,广东阛阓监管、海关、公安三部门集会活动,对“优想益”等所谓“入口”保健品背后的广州雅拉源健康产业有限公司伸开拜访。4月1日上昼,当地阛阓监管部门来到广州雅拉源健康产业有限公司,进行取证和固证等关系职责,随后将对谋划产物进行公法抽检。海关和公安部门公法东谈主员同步伸开拜访。
迎尚网配资4月2日,杭州市滨江区阛阓监督惩办局对杭州索象营销筹办有限公司涉嫌告白犯警步履立案拜访。

2020年以来,优想益曾在各大平台找海量的明星达东谈主带货。赵露想、曾舜晞曾先后担任优想益品牌代言东谈主,伊能静、吴昕、章小蕙、陈妍希、林依伦、李若彤、孙坚、明谈等明星都为该品牌带过货,而与辉同业、夏诗文、阿花花酱、代王等网红主播也都销售过该品牌的关系产物。
这次“牵涉”的部分明星主播、达东谈主启动了赔付法度。伊能静客服团队称对订单先行售后赐与全额退款处理;李若彤发布声明称对订单立即全额退款处理;夏诗文直播团队发布声明称对订单先行赔付、退一赔三。

也有部分达东谈主给销耗者退回佣金。阿花花酱、水蛋蛋等达东谈主暗示给销耗者按15%退回佣金。
为什么会有这样多达东谈主中招?一位直播电营业内东谈主士告诉记者,一般主播达东谈主在选品历程上,主要看禀赋是否皆全、授权链路是否完好,至于其他的很难深刻教师,“一来负责招商的一般都是年齿较小的,他们对于什么公司注册地址、实质计较地址这些关系也很难捋清澈,专科性上头懂不懂又是另外一趟事。二来便是,如若名义是合规的,这些东谈主也莫得主张去深挖到底是不是假洋牌,莫得主张深刻观望。”
据这位业内东谈主士先容,一般一个招商要对接几百个品牌,很难在每个品牌上都花多量技术进行溯源。
国产保健品禀赋门槛高
带货佣金能到50%-80%
那保健品品牌一般怎样塑造国外入口的形象的呢?这位业内东谈主士显现,最初是作念好公司的正规性准备,然后便是作念好授权链路的完好性,“比如这个品牌所包摄的公司可能注册在国外,然后授权给国内的某个公司作念国内的计较。”

作念好授权链路和公司主体的完好性后,还要去作念检测讲演、禀赋施展等,“有些检测讲演口舌常好作念的,花点钱搞点背书超浅薄。这个时候可能就启四肢念一些种草,甚而有钱的话找个代言东谈主等等。只有佣金敢给、背书够多,先攻克几个中枢的达东谈主,剩下的就浅薄好多”。
上述业内东谈主士也提到,国内好多平台对国产保健品品牌有诸多适度,讲功效也很容易被封直播间,但对跨境品牌相对优容,这也生长了某些企业包装“假洋牌”的步履,“咫尺想在短视频直播平台上作念一个国内的保健品品牌不成说全都没契机,可是很难。而且蓝帽子国内真实注册不下来,莫得蓝帽子,你就更搞不定功效宣传了”。
据了解,保健品“蓝帽子”是国度药监局批准的保健食物专用记号,代表产物通过安全性、质料及功效审查,具备正当禀赋。肯求“蓝帽子”需要有研发智商施展、数据确凿性要求、中试坐褥条款等。2020-2025年,中国保健食物(蓝帽子)审批呈现“注册萎缩、备案爆发、2025年备案首降”的表情。
值得防御的是,保健品真实是达东谈主带货佣金最高的品类,据业内东谈主士显现,“一般在50%起步,有的能到80%。”
养分师顾中一也在其微博撰文称,“说到保健食物,一般来说它的原料老本都是很低廉的,90%以上都是渠谈老本,这是一个常见的表象。”
顾中一暗示,“相对来说,中国的保健食物在注册备案方面会相等严格,也都好核查。而且平台方进行检测、进行查验也更便捷,核查起来更容易。是以偶而候买点国内相比低廉的大品牌保健食物反而更可靠小数。诚然了,具体的剂型剂量是否顺应、配方是否先进,依然得花点心想来筛选”。
(概括界面新闻、荆楚网、南边都市报)牛人配资
驰盈策略天宇优配智慧优配天盛优配富华优配2026配资平台提示:文章来自网络,不代表本站观点。