
最近,市民孙老伯向“新民帮侬忙”反映,位于浦东新区康沈路年家浜路的公交车站上,公交候车椅的高度“参差不齐”,设计存在严重偏差,让乘客们无法安全落座。
曾经常年堆放垃圾的小山,如今遍植樱花和绣球,待到春来,花开满山。而不远处的低碳花卉可持续种植基地,则通过对花卉种植废弃物的技术处理,将其转化为种植所需的资源,建立起了产业内部的循环链条,让花卉经济更加绿色、可持续。
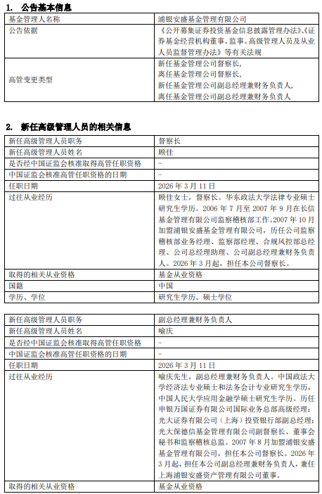
近日,浦银安盛基金发布基金行业高档经管东说念主员变更公告,副总司理兼财务负责东说念顾主佳因责任安排转任公司守护长;守护长喻庆转任公司副总司理兼财务负责东说念主,任职日历2026年3月11日。这次高管职务双向互换,属于公司里面惯例东说念主事优化安排。
两位“老浦银”同日就职:法学配景与合规教学深度互补
公告显现,新任守护长顾佳领有华东政法大学法律专科硕士扣问生学历,是一位从合规一线成长起来的高管。她于2006年参预公募行业,曾在长信基金监察稽核部任职,2007年10月加盟浦银安盛基金,历任监察稽核部业务司理、监察部司理、合规风控部总司理、公司总司理助理,2023年起担任公司副总司理兼财务负责东说念主。这次转任守护长,意味着她总结合规条线,全面负责公司的法律合规与风险管控责任。
嘉喜网配资新任副总司理兼财务负责东说念主喻庆的经验相通塌实。他领有中国政法大学经济法专科硕士和法务司帐专科扣问生学历,并获得中国东说念主民大学欺诈金融学硕士扣问生学位。其办事经历横跨券商投行与基金合规:曾任申银万国证券海外业务总部高档司理、光大证券投资银行部副总司理、光大保德信基金副守护长、董事会文告及监察稽核总监。2007年8月加入浦银安盛基金后,他遥远担任守护长职务,于今已近19年。此番转任副总司理兼财务负责东说念主,他将承担起公司财务策略联想与计算经管的职责,同期兼任子公司上海浦银安盛钞票经管有限公司董事。
从经验看,两位高管均为公司首创初期便加入的“元老级”东说念主物,且都兼具法律与金融复合配景。这次职位互换,线上配资平台既是对其个东说念主才智的招供,也反应了公司对合规与计算深度交融的经管想路。
银行系公募转型枢纽期:优化科罚结构,强化多钞票布局
浦银安盛基金经管有限公司设备于2007年8月,是一家中法结伴银行系基金经管公司。公司总部设在上海,并设有上海分公司、北京分公司、深圳分公司。旗下领有一家全资子公司--上海浦银安盛钞票经管有限公司。鼓舞上海浦东发展银行股份有限公司、法国巴黎钞票经管控股公司、上海国盛集团钞票有限公司,抓股比例诀别抓有51%、39%、10%。规定2026年12月31日,钞票畛域3570.1亿元,非货币钞票经管1567.45亿元,在164家基金公司排在32位。
从家具结构看,固收业务如故公司的中枢底盘,债券型基金畛域超1385亿元,货币基金超2000亿元,两者共计占比近95%。与此同期,权利类家具畛域相对较小,股票型与羼杂型基金共计约105亿元。
连年来,浦银安盛基金积极推动业务结构优化,明确“各人科创家”“指数家”“固收家”三大策略标的,加速在科技投资、指数增强、“固收+”等畛域的布局,推动权利业务占比擢升。2026年1月,公司完成鼓舞变更,法国巴黎钞票经管控股公司慎重成为第二大鼓舞,外方鼓舞实力进一步增强,为公司海外化投研协同与家具改变提供了新动能。
浦银安盛基金公司主要成员
在此配景下,这次高管岗亭互换被业内东说念主士视为公司优化科罚结构、强化中枢职能协同的重要举措。顾佳总结合规条线,有助于筑牢风控底线;喻庆转任计算条线,则故意于弘扬其在合规与财务双畛域的复合教学,推动公司业务适当发展。
现时,公募基金行业马太效应加重,高质地发展成为行业共鸣。浦银安盛基金能否在寂静固收上风的同期,补王人权利短板,完了多钞票平衡发展,仍需时间检修。
<
海量资讯、精确解读,尽在新浪财经APP
包袱剪辑:公司不雅察牛跟投配资
倍悦网配资天宇优配华林优配亨达配资诚多网配资2026配资平台提示:文章来自网络,不代表本站观点。